Публікуйте контент і заробляйте на видобутку контенту
placeholder
gatefun
gatefun
$ETH купувати USDT стало дешевше — що трапилось, він знецінився?
ETH-2.5%
Переглянути оригінал
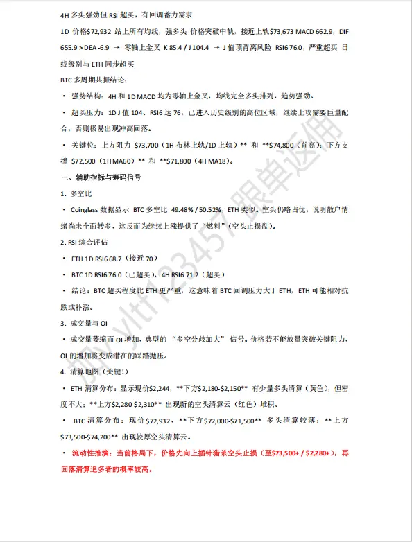
post-image
  • Нагородити
  • Прокоментувати
  • Репост
  • Поділіться
$BOB а зараз те, що вам слід зробити — це заварити чашку гарячого чаю або кави без цукру, щоб насолодитися відпочинком і спостерігати за цим.
BOB-20.57%
Переглянути оригінал
  • Нагородити
  • Прокоментувати
  • Репост
  • Поділіться
Доброго вечора всім! Аналіз ринку! Дякую всім за підтримку!
Переглянути оригінал
Тільки для підписників
Підпишіться зараз, щоб переглядати ексклюзивний контент
  • Нагородити
  • 77
  • Репост
  • Поділіться
AuspiciousSnowHeraldsvip:
发个帖
Дізнатися більше
Яка найкраща мем-коїн для 2025 року?🤔 Голосуйте нижче!👇
Переглянути оригінал
  • Нагородити
  • 6
  • Репост
  • Поділіться
ShizukaKazuvip:
冲就完了💪
Дізнатися більше
Стратегія
Переглянути оригінал
Тільки для підписників
Підпишіться зараз, щоб переглядати ексклюзивний контент
  • Нагородити
  • 2
  • Репост
  • Поділіться
ASYAKAYAvip:
Обезьяна в 🚀
Дізнатися більше
Чув, як там? Один політичний династійний клан нещодавно знову закинув у біткоїн-пул 34 мільйони доларів, а їхня загальна позиція одразу підскочила до 405 мільйонів баксів.
На словах одне, на ділі зовсім інше
На камери вони, може, ще розмірковують, як би "врегулювати" цей ринок, а їхні власні структури вже тихцем накопичили понад чотири тисячі монет. Це ж зовсім не про якісь вірування чи ідеї — це чітко про математично продуману ставку. Публічно — одна позиція, а справжню думку показує їхній портфель.
У цьому ході приховано три сенси
По-перше, ефект легітимізації. Коли аристократи справді заход
BTC-2.37%
Переглянути оригінал
  • Нагородити
  • 4
  • Репост
  • Поділіться
MevSandwichvip:
Чорт, знову та сама схема: на словах — про регулювання, а потайки тихенько накопичують монети.

---

Ця операція справді геніальна: і контроль над наративом, і над активами в одних руках, ще й регулятор змушений підлаштовуватись.

---

Стійте, вони зараз збільшують позиції, бо справді вірять у ріст, чи це остання хвиля скупки перед тим, як "підстригти" роздріб?

---

Роздріб завжди залишається крайнім, їхні інформаційні канали випереджають наші на кілька місяців.

---

Чи вже починається FOMO від легальних грошей? Треба подумати, чи ще встигну застрибнути в потяг.

---

Та ну, якщо великі гравці заходять — це вже безпечно? Мені здається, що ризик навпаки зростає.

---

Ми взагалі не бачимо їхню структуру витрат, сліпо слідувати — це лише собі шкодити.

---

Глибокий симбіоз політики й капіталу — цей ринок давно перестав бути технічним полігоном, тут чиста гра влади.

---

Понад чотири тисячі монет, реальні гроші вкидають — цей сигнал набагато переконливіший за будь-які аналітичні звіти.

---

Зараз нарощують позиції або ті, хто має інсайди, або готуються до ще масштабнішого збору вершків.
Дізнатися більше
$PIPPIN маю питання: я закрив позицію о 59-й хвилині, а потім знову відкрив шорт о 01-й хвилині. Чи стягуватиметься з мене комісія за фінансування?
PIPPIN-12.96%
Переглянути оригінал
  • Нагородити
  • 3
  • Репост
  • Поділіться
IAmTheMasterOfMyvip:
Не роби так, догознайд скоро різко потягне вгору, а після цього обвалиться.
Дізнатися більше
Помітив щось дивне щодо того мем-коїна з тюленем, про який останнім часом всі так шумлять.
Днями одна група активно пушила цю штуку в різних каналах. Але чомусь жодна людина не згадала, що тікер — $marcus. Взагалі. Нуль. Ніхто.
І раптом люди з іншої блокчейн-спільноти розкопали цю деталь — виявляється, справжнє ім’я тюленя — Marcus?
Час підозрілий. Таке відчуття, що тут є якийсь прихований шар, про який ніхто не говорить. Або це халатне дослідження, або хтось точно знав, що робить, замовчуючи цю деталь.
Асиметрія інформації в мем-коїнах зараз зовсім інша.
SEAL5.05%
Переглянути оригінал
  • Нагородити
  • 6
  • Репост
  • Поділіться
TokenUnlockervip:
Чесно кажучи, ця схема стає все більш знайомою, вибіркове розкриття інформації справді вражає.
Дізнатися більше
#比特币对比代币化黄金 У однієї спільноти нещодавно поспіль було три угоди з прибутком в ефірі, кажуть, усі стратегії підтверджені реальними торгами. Зараз ETH знову відкотився до району 3151, це досить важливий рівень. Чув, що їхня команда вже підготувала план розміщення на другу половину ночі, тим, хто приєднався, потрібно просто зберігати спокій. Судячи з усього, ця корекція ефіру може знову стати вікном можливостей.
$BTC $ETH $SOL
BTC-2.37%
ETH-2.5%
SOL-4.89%
Переглянути оригінал
  • Нагородити
  • 5
  • Репост
  • Поділіться
MetaverseLandlordvip:
3151 ця пастка трохи глибока, я все ще вагаюся, чи варто докуповувати
Дізнатися більше
🚨 ТЕРМІНОВО
ФРС ОФІЦІЙНО ОПРИЛЮДНИТЬ АВАРІЙНИЙ БАЛАНС ЧЕРЕЗ 45 ХВИЛИН.
ЯКЩО БАЛАНС > $6.6T → BITCOIN ЙДЕ В ПАРАБОЛУ
ЯКЩО БАЛАНС = $6.5T-$6.6T → BITCOIN ЗАЛИШАЄТЬСЯ НА МІСЦІ
ЯКЩО БАЛАНС < $6.5T → BITCOIN РІЗКО ПАДАЄ
МОЛИМОСЯ ЗА НАШІ АКТИВИ 🙏
BTC-2.37%
Переглянути оригінал
post-image
post-image
  • Нагородити
  • Прокоментувати
  • Репост
  • Поділіться
$MRLN Дякую за все, я рухаюсь далі. Успіхів усім і пам’ятайте вимикати емоції ✅️
MRLN221.38%
Переглянути оригінал
  • Нагородити
  • Прокоментувати
  • Репост
  • Поділіться
🟦збудовано за шість тижнів $sonic1 ціль 0.003
Завтра пригощаю стажерів KFC 🍗🐔
👀чекаємо на твоє ім’я
✈️TG вхід для стажерів
Долучайся до команди, бери участь у просуванні спільноти + щоденні пости & додай 🟦✴️Sonic1 до імені
Щотижнева зарплата 35–50 доларів + опціон/токен-нагороди
Sonic1 вже отримав інвестиційну обіцянку від інкубатора Base, після запуску MVP ранні учасники поділять екосистемні привілеї!
Zora чесний запуск Локап 50% Розблокування за п’ять років
Zora
0x0ad828c8a5984409acc6b52deaa2445e0b5cceaf
У коментарях залишай адресу 🪂🪂🪂🪂🪂
ZORA-5.93%
Переглянути оригінал
  • Нагородити
  • Прокоментувати
  • Репост
  • Поділіться
#ETH走势分析 12 грудня 3-є, реальний торговий звіт
Нічна зміна о 1-й —
Шість угод поспіль, перші п’ять — як по маслу. З 354 в шорт до 353 — заробив 12u, одразу ж ще раз в шорт до 352 — ще +13u. З 348 трохи несподівано — невеликий мінус 9u. Далі з 344 розвернувся в лонг — +11u. Найприємніше — шорт із 345 до 342, одразу +105u в кишеню. На 340 зіграв обережно, +8u.
Ранок — різка зміна настрою —
Перша угода — відкрив шорт із 333, але ціну одразу витягнули на 337, моментально мінус 437u. Міг втратити самовладання, але вчасно розвернувся, на 338 знову відкрив шорт, витримав до 330, відвоював 279u. На
ETH-2.5%
BNB-2.17%
USDC-0.02%
Переглянути оригінал
  • Нагородити
  • 7
  • Репост
  • Поділіться
ChainWatchervip:
Так, 100-кратний all-in дійсно менталітет гравця, хоча й заробив, але це занадто екстремально.

Той ордер на 105u о 3:45 дійсно був кайфовий, але потім зловити мінус 437u все ж трохи боляче.

Такі деталі як безкомісійний USDC справді дозволяють добре заощадити, найнеприємніше — це дізнаватися про таке занадто пізно.

В цілому сьогодні в плюсах, але з такими коливаннями треба мати дуже міцну психіку, респект.

Коли BNB на 907 зловив стоп на 906, хотілося розбити клавіатуру — я розумію це відчуття.

Проте постійно тримати позицію до виходу в нуль я б не радив, ризики надто великі.

Рух на 3078 був справді жорсткий, тоді багато хто напевно застряг.

Чистий прибуток 184 — непогано, але якщо кожна угода так скаче, це реально шалений тиск.
Дізнатися більше
Останнім часом уважно стежив за рухом капіталу в ETF і помітив дещо цікаве.
У BTC нарешті припинилася "кровотеча": раніше постійно відтікали гроші, а зараз почали потроху повертатися. ETH же в гіршій ситуації — щойно кілька днів поспіль був приплив коштів, як одразу почався масштабний відтік. Дії BlackRock за ці дні теж багато про що говорять: вони скорочують позиції в ETH, а по BTC взагалі нічого не змінюють. Схоже, великі гравці спочатку хочуть стабілізувати BTC, щоб ринкові настрої не зруйнувалися.
Щодо ETF на альткоїни, я теж все перевірив. Найбільший обсяг — у ETF на SOL, але найшвидший в
BTC-2.37%
ETH-2.5%
SOL-4.89%
XRP-5.02%
Переглянути оригінал
  • Нагородити
  • 6
  • Репост
  • Поділіться
BoredWatchervip:
Ця операція від BlackRock справді вражаюча: тримають BTC, скорочують позиції по ETH, всі плани вже розкриті.

Чому XRP такий сильний? Уолл-стріт справді зробила ставку?

ETH зі своєю поведінкою — тільки зайшов і вже тікає, неприємно.

Інститути не цікавляться DOGE, і мені від цього спокійно, ха-ха.

SOL хоч і має великий обсяг, але не обганяє XRP — ці дані трохи б’ють по репутації.
Дізнатися більше
Інфляційні дані щойно впали до 2,4%, а ринок вже почав достроково святкувати початок бичачого ринку?
З 2,7% до 2,4% — це зниження, якщо чесно, як у важко хворого температура спала з 40 до 39,5 градуса — він усе ще лежить на лікарняному ліжку. І на цій підставі чекати, що ФРС одразу почне масово вливати ліквідність? Надто оптимістично. Це максимум — "сигнальна ракета" про тимчасову відсутність підвищення ставок, не варто сприймати це як ракету до Місяця.
Уолл-стріт давно відіграв сценарій зі зниженням ставки
Подумайте уважно над цими речами:
Ринок ще з минулого року почав розігрувати очікування
BTC-2.37%
Переглянути оригінал
  • Нагородити
  • 4
  • Репост
  • Поділіться
ser_ngmivip:
Знову ця логіка "температура тіла знизилася на півградуса — і вже можна летіти на Місяць"... Уолл-стріт давно вже відіграли цю виставу, зараз купують лише ті, хто залишився з мішком.
Дізнатися більше
Тієї ночі, коли стався ліквідаційний виклик, я втупився у 37U на рахунку.
Наприкінці ведмежого ринку 2023 року я з останніми 1200U увірвався на ринок, сподіваючись зловити "нагоду для покупки на дні", коли ETH впав з 1800 до 1600. Зайшов на повну, 20-кратне плече, ол-ін. Результат? Одна шпилька — і рахунок миттєво обнулило до двозначної суми.
У той момент я зрозумів: на цьому ринку вижити важливіше за все.
# Як вижити з невеликим депозитом? Відповідь: не витрачай усі "патрони" одразу
Після того, як я назбирав 500U і почав знову, я прийняв рішення — використовувати лише 200U для тесту.
У берез
ETH-2.5%
BTC-2.37%
SOL-4.89%
Переглянути оригінал
  • Нагородити
  • 3
  • Репост
  • Поділіться
NftBankruptcyClubvip:
Цей хлопець правильно каже про повагу до ринку, але, як на мене, найважче — це чекати, чекання дійсно виснажує.

---

Я теж пережив той момент, коли заходиш у повний all-in, зараз згадую — аж страшно стає, добре, що не спустошив рахунок повністю.

---

Я можу уявити, наскільки відчайдушною була та ніч із 37U, але витримка, щоб із 37 дійти до семизначної суми — це справді щось, тільки скільки разів за цей шлях міг бути ліквідований...

---

Стоп-лосс — це реально оберіг, а не ознака поразки. Я раніше теж мало не втратив усе, бо шкода було фіксувати збитки.

---

Фреймворк із співвідношенням прибутку та збитку 5 до 1 — я це засвоїв, це набагато надійніше, ніж постійний all-in із регулярними ліквідаціями.

---

Дисципліна — ось у чому суть, сказати легко, а дотримуватись дуже важко, коли ринок рухається — хто не хоче all-in?

---

Трюк із холодним гаманцем класний — заробив, одразу вивів, щоб не було спокуси знову ризикувати, розумно.

---

"Не розумієш — не лізь" — ця фраза боляче б’є, але насправді більшість часу ми просто вгадуємо, хаха.

---

Від 1200 до семизначної суми — звучить як чітерство, але насправді вся логіка в кількох правилах, які просто повторюєш.

---

Теза, що 90% волатильності — це шум, просто топова, скільки нервів і зайвих дій економить.
Дізнатися більше
#ETH走势分析 Боротьба за збереження вартості в цифрову епоху: чому біткоїн порівнюють із золотом?
З одного боку — такі нативні блокчейн-активи, як BTC, які створюють орієнтир цінності завдяки алгоритмічній обмеженості та глобальному консенсусу; з іншого — токенізовані золоті продукти, що відображають фізичні злитки на блокчейні, мають спокійнішу волатильність, але залежать від традиційної системи довіри. У часи, коли напрямок RWA набирає обертів, обидва підходи знаходять своїх прихильників — ти більше довіряєш антикризовим властивостям чисто криптовалютного наративу чи стабільності, підкріпленій р
ETH-2.5%
BTC-2.37%
PIPPIN-12.96%
Переглянути оригінал
  • Нагородити
  • 7
  • Репост
  • Поділіться
WalletsWatchervip:
Чиста крипто-нарратив виглядає привабливо, але я все ж довіряю реальним активам. Яким би дефіцитним не був алгоритм, це не врятує від краху консенсусу, а от золото — так.
Дізнатися більше
#美SEC促进加密资产创新监管框架 $DOGE Це зниження досить відчутне. З вершини 0.1554 все скотилося до 0.1487, ключові рівні підтримки не втрималися, динаміка явно слабка.
Якщо зараз падіння продовжиться, я стежитиму за рівнем близько 0.14. Коли ціна дійде до цієї позначки, можна розглянути легкий вхід у довгу позицію, але обов’язково виставити стоп-лосс. А якщо навіть 0.14 не втримається? Тоді не варто впиратися — це означає, що зниження ще не завершилося. На цьому етапі краще просто поспостерігати.
DOGE-3.6%
Переглянути оригінал
  • Нагородити
  • 4
  • Репост
  • Поділіться
ForumMiningMastervip:
DOGE цього разу справді засмучує, хіба вже й 0.14 не подолає? Відчуття таке, що ще буде падати.
Дізнатися більше
#ETH巨鲸增持 Сьогодні уважно подивився на дані з блокчейну і виявив дещо досить несподіване.
Поки роздрібні інвестори ще хвилюються, що «ринок досяг піку», великі гроші діють зовсім інакше.
Є три важливі моменти:
**Тренд на виведення коштів триває**
За останні 48 годин близько 500 мільйонів доларів в ETH було виведено з основних бірж. Зазвичай, якщо хтось планує вихід з ринку, то переводить активи на біржу для продажу. А зараз навпаки — великі суми переказують у холодні гаманці, і ця дія сама по собі говорить про багато що.
**«Сплячі» акаунти раптово активізувались**
Одна адреса, яка брала участь
ETH-2.5%
Переглянути оригінал
  • Нагородити
  • 9
  • Репост
  • Поділіться
DeerDingFangYivip:
Усі члени родини, які тримають Pi-коїни! Топ-блогер Youlong чітко заявив: падіння Pi-коїна нижче 0,1 долара неминуче, не плекайте ілюзій? 💥 Ти віриш у його "переконання вийти з ринку"? Якщо дійсно впаде до цього рівня, ти будеш докуповувати, щоб знизити середню ціну, чи повністю продаси, щоб зафіксувати збитки? Швидше пиши свою відповідь у коментарях!
Дізнатися більше
#数字货币市场洞察 Чому ф'ючерсний контракт завжди ліквідується? Тому що ти граєш у азарт, а не торгуєш
Багато хто відкриває ф'ючерси, як підкидає монету — вгадує зростання чи падіння, 10-кратне плече на всю суму, 1% коливання — і вже ліквідація. Це не торгівля, а гральний автомат. На ринку виживають лише ті, хто діє інакше.
**Спочатку про напрям: не поспішай відкривати угоди**
Якщо тренд неясний — не лізь. Зростання, падіння чи боковик? Якщо сам не можеш визначити, краще почекай. Найнадійніший момент для входу — не в момент прориву, а після відкату й підтвердження. Коли ціна закріпилася — тоді заходь
BTC-2.37%
Переглянути оригінал
  • Нагородити
  • 6
  • Репост
  • Поділіться
Unknown88888888vip:
Вау, це дивовижна новина щодо новин про нове
Дізнатися більше
Завантажити більше
Приєднуйтеся до нашої зростаючої спільноти разом із 40M користувачами
⚡️ Приєднуйтеся до обговорення криптоманії разом із 40M користувачами
💬 Спілкуйтеся з улюбленими топовими авторами
👍 Дивіться те, що вас цікавить
  • Закріпити